日前,北京市经济和信息化局根据《关于推进北京市中小企业“专精特新”发展的指导意见》等文件要求,组织开展了北京市2022年度第二批“专精特新”中小企业征集及评审工作。经过专家评审及相关审定,北京元工国际科技股份有限公司顺利通过北京市“专精特新”中小企业的认定。

专精特新是由国家工信部组织开展,为进一步落实中办、国办《关于促进中小企业健康发展的指导意见》,引导中小企业走专业化、精细化、特色化、新颖化发展道路,增强自主创新能力和核心竞争力,促进中小企业转型升级、高质量发展而实施的重大工程。
从国家政策支持到地方开展专项服务,促进以“专精特新”为代表的中小企业发展,已成为中国经济发展的新动能。
一般来说,大部分“专精特新”企业都出自制造业。
目前,我国的制造业正从“三低一弱”(低附加值、低技术含量、低质量、弱品牌),逐步走向“三高一强”(高附加值、高技术含量、高质量、强品牌)。在这个背景下提出培育“专精特新”中小企业,本质上是引导中小企业向创新领域发展。
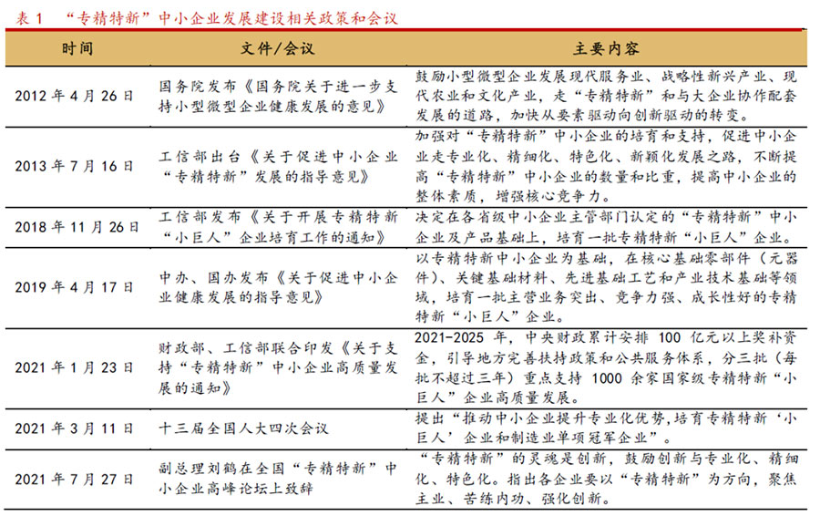
自2011年“专精特新”概念面世以来,中央层面陆续出台了多个支持“专精特新”企业发展的政策文件。

从国家政策支持到地方开展专项服务,促进以“专精特新”为代表的中小企业发展,已成为中国经济发展的新动能。
为贯彻习近平总书记关于培育一批“专精特新”中小企业、提升中小企业创新能力的重要指示精神,进一步促进中小企业高质量发展,北京市经济和信息化局发布了2022年度第二批“专精特新”企业名单。
北京市“专精特新”的评选除了对注册、经营年限、营业收入等基本条件的筛选,还对参评企业是否坚持专业化发展战略;是否具有持续创新能力和研发投入;是否重视并实施长期发展战略;是否拥有较好的品牌影响力等方面提出了严格要求。
此次评选的榜单中不乏大型国有企业、上市公司和知名企业,包括:中建材中岩、中节能工业、彩讯科技、合众慧能、墨迹风云等优秀企业。
元工国际获评北京市“专精特新”中小企业,是北京市经济和信息化局对公司的技术水平、创新能力、行业地位及品牌影响力等方面的认可,有利于公司更好地专注核心业务,不断提升核心竞争力及行业影响力,将对公司业务发展产生积极影响。
北京元工国际科技股份有限公司(元工国际),为国家双软企业、高新技术企业。元工国际自主软件,源于清华,献身智造。为汽车、机械、轨道装备、电力装备、电子、半导体和化工等行业提供智能制造解决方案。

企业主导产品聚焦制造业短板弱项,符合《工业“四基”发展目录》所列重点领域。
经过十五年的实践锤炼和精益求精,元工国际的产品成熟、稳定、先进,得到东风汽车、中集集团、宇通客车、徐工集团、合力叉车、杭州叉车、杭汽轮机、上海剑桥和安捷利等客户的一致肯定。
未来,元工国际将进一步专注技术创新和品牌培育,继续秉持专业化、精细化、特色化和创新化精神,聚焦多路径探索“智能制造”的实现方法,承担起“专精特新”企业的责任,不断提升创新能力和企业核心竞争力,走“专精特新”发展道路,在创新发展方面发挥示范带动作用。
返回